今年会jinnianhuicom
首页
学院概况
学院简介
师资队伍
机构设置
联系我们
党建工作
教学科研
人才培养
来华留学生教育
ISEC旅游管理专业
朝鲜(韩国)语专业
国际学生工作
国内学生工作
招生信息
国际学生招生
国内学生招生
规章制度
下载专区
招生信息
当前位置:
首页
>
招生信息
>
国内学生招生
> 正文
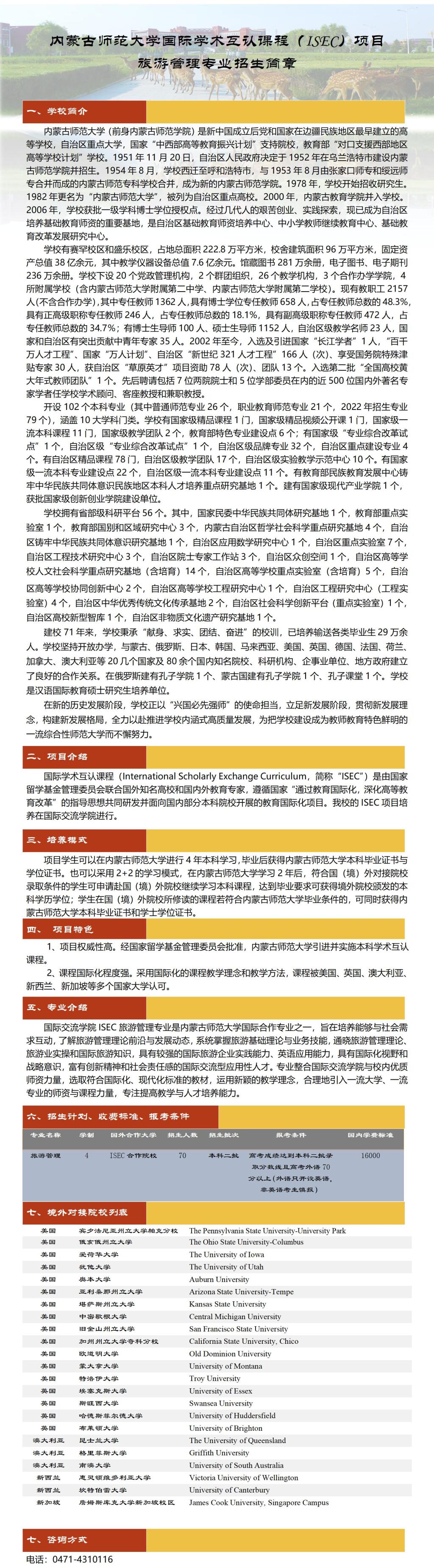
2023年ISEC旅游管理招生简章
作者:
来源:
发布日期:2023-07-17
浏览:次
上一篇:
2024年国际学术互认课程(ISEC)项目旅游管理专业招生简章
下一篇:
今年会jinnianhuicom朝鲜(韩国)语专业招生简章
------校内链接------
今年会jinnianhui官网
国际学生招生网
------友情链接------
国家留学基金管理委员会
中国政府奖学金来华留学管理信...
快速入口: